Ingeniería Eléctrica, Diseño de Subestaciones, Planos Unilineales, Automatización Industrial 11 Mar 2026

Diseño de Planos Unilineales para Subestación Eléctrica en Temuco

Diseño de Planos Unilineales para Subestación Eléctrica en Temuco
Diseño de Planos Unilineales para Subestación Eléctrica en Temuco - adicional
Sobre el proyecto

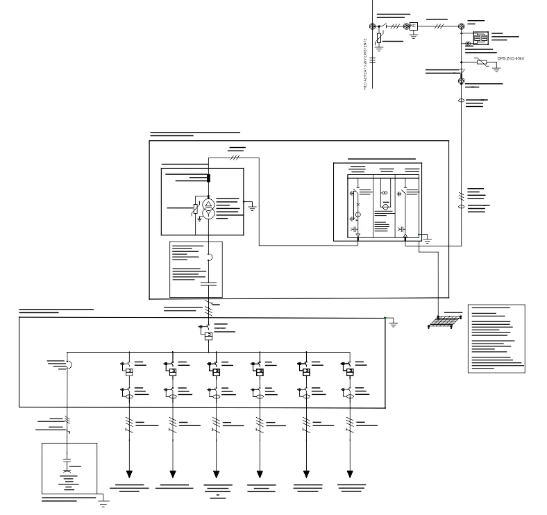
Proyecto de diseño y elaboración de planos unilineales para una subestación eléctrica ubicada en Temuco. Este trabajo incluyó la creación de diagramas detallados que representan la configuración eléctrica de la subestación, desde la conexión con la red de media tensión hasta la distribución a las cargas internas.
Los planos unilineales desarrollados permiten visualizar de manera clara y técnica la disposición de los componentes principales, como transformadores, interruptores, celdas de media tensión, barras, y sistemas de protección. El objetivo fue garantizar un diseño seguro, eficiente y conforme a las normativas vigentes, facilitando la operación, mantenimiento y futuras ampliaciones de la subestación.

Alcance del proyecto


Diagramas unilineales:

Se elaboraron planos que incluyen:

Conexión a la red de media tensión (13.2 kV).
Transformadores de potencia y distribución.
Interruptores principales y de protección (con sus respectivas capacidades de corriente y curvas de disparo).
Celdas de media tensión y barras principales.
Sistemas de protección y medición (reles, transformadores de corriente, fusibles).
Detalle de cargas y alimentadores.


Especificaciones técnicas:

Subestación principal: Diseño basado en una configuración de 13.2 kV, con transformador de 500 kVA y sistemas de protección coordinados.
Protecciones: Se incluyeron detalles de relés de sobrecorriente, fusibles limitadores de corriente, y sistemas de puesta a tierra.
Normativas: Cumplimiento con la normativa chilena (NCh Elec. 4/2003) y estándares internacionales (IEC, IEEE).


Coordinación con el cliente:

Se trabajó en conjunto con el equipo técnico del cliente en Temuco para ajustar el diseño según sus necesidades operativas y futuros planes de expansión.

Beneficios para el cliente

Claridad operativa: Los planos unilineales proporcionan una visión clara y concisa de la subestación, facilitando la operación y el mantenimiento.
Seguridad: El diseño incluye sistemas de protección adecuados para minimizar riesgos de fallas y garantizar la continuidad del servicio.
Cumplimiento normativo: Todos los planos fueron revisados para asegurar el cumplimiento de las regulaciones eléctricas locales e internacionales.
Escalabilidad: El diseño permite futuras ampliaciones sin necesidad de rediseños mayores.
Aplicación en la industria
Este proyecto es fundamental para empresas que requieren subestaciones eléctricas confiables y bien documentadas, como industrias manufactureras, agroindustrias, o instalaciones comerciales. Los planos unilineales son una herramienta esencial para ingenieros, técnicos y personal de mantenimiento, ya que simplifican la comprensión del sistema eléctrico y agilizan la resolución de problemas.

Detalles del Proyecto

Fecha
11/03/2026
Categoría
Ingeniería Eléctrica, Diseño de Subestaciones, Planos Unilineales, Automatización Industrial
Servicios involucrados
Elaboración de planos unilineales para subestaciones eléctricas análisis de diagramas de conexión y protección especificación de equipos y componentes (transformadores interruptores barras protecciones) coordinación con normativas eléctricas chilena