Capacitación / Industrial / Automatización 29 Mar 2026

Capacitación en Automatización: Circuito Electroneumático Controlado con PLC

Capacitación en Automatización: Circuito Electroneumático Controlado con PLC
Capacitación en Automatización: Circuito Electroneumático Controlado con PLC - adicional
Sobre el proyecto

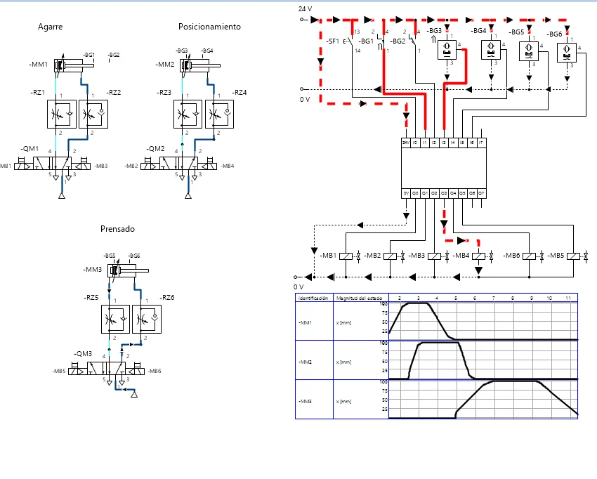
Se desarrolló una capacitación técnica enfocada en el diseño y control de circuitos electroneumáticos mediante PLC, integrando conceptos de automatización industrial y control de actuadores neumáticos. El programa permitió a los estudiantes comprender el funcionamiento de sistemas neumáticos y su interacción con lógica de control programable.

Durante la capacitación, se utilizaron herramientas como FluidSIM y CODESYS para el diseño, simulación y programación del sistema. Los participantes trabajaron en la implementación de secuencias de control, activación de cilindros, uso de válvulas y lógica de entradas y salidas, permitiendo simular un entorno industrial real.

El enfoque práctico facilitó el desarrollo de soluciones funcionales, reforzando conocimientos en automatización, neumática y control de procesos.

Esta capacitación fortalece las competencias en integración de sistemas neumáticos y PLC, permitiendo a los estudiantes desenvolverse en entornos industriales donde la automatización de actuadores es clave para la operación de procesos.

Detalles del Proyecto

Fecha
29/03/2026
Categoría
Capacitación / Industrial / Automatización
Servicios involucrados
Capacitación Técnica Automatización Industrial Neumática Programación PLC Simulación de Procesos

Proyectos Relacionados